av大平台-精品av大平台官方资源发布页
ENGLISH |
中文
av大平台概况
av大平台简介
|
现任领导
|
组织架构
|
联系我们
师资队伍
教师名录
人才培养
本科教育
|
研究生教育
|
继续教育
科学研究
基本情况
|
成果展示
|
实验平台
党群工作
党建工作
|
纪委工作
|
工会工作
|
离退工作
|
统战工作
学生工作
学生党建
|
学生风采
|
学工队伍
招生就业
招生工作
|
就业工作
校友园地
校友活动
|
校友捐赠
诚聘英才
招聘信息
常用下载
资料文件
学生工作更多
av大平台公告
|
学生党建
|
学风建设
|
学工动态
|
学生风采
交流合作
学术交流
主页
av大平台概况
av大平台简介
现任领导
组织架构
联系我们
师资队伍
教师名录
人才培养
本科教育
研究生教育
继续教育
科学研究
基本情况
成果展示
实验平台
党群工作
党建工作
纪委工作
工会工作
离退工作
统战工作
学生工作
学生党建
学生风采
学工队伍
招生就业
招生工作
就业工作
校友园地
校友活动
校友捐赠
诚聘英才
招聘信息
常用下载
资料文件
导航栏
教育教学
当前位置:
av大平台-精品av大平台官方资源发布页
>
教育教学
>
本科教育
>
培养方案
>
往年培养方案
>
正文
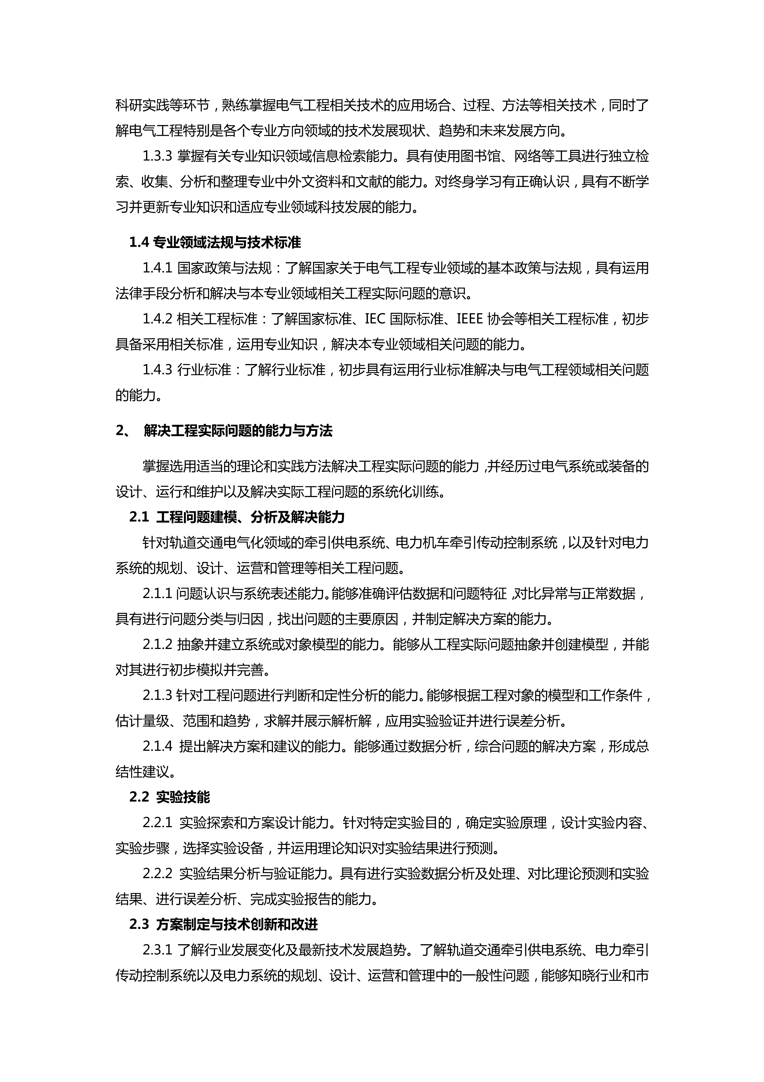
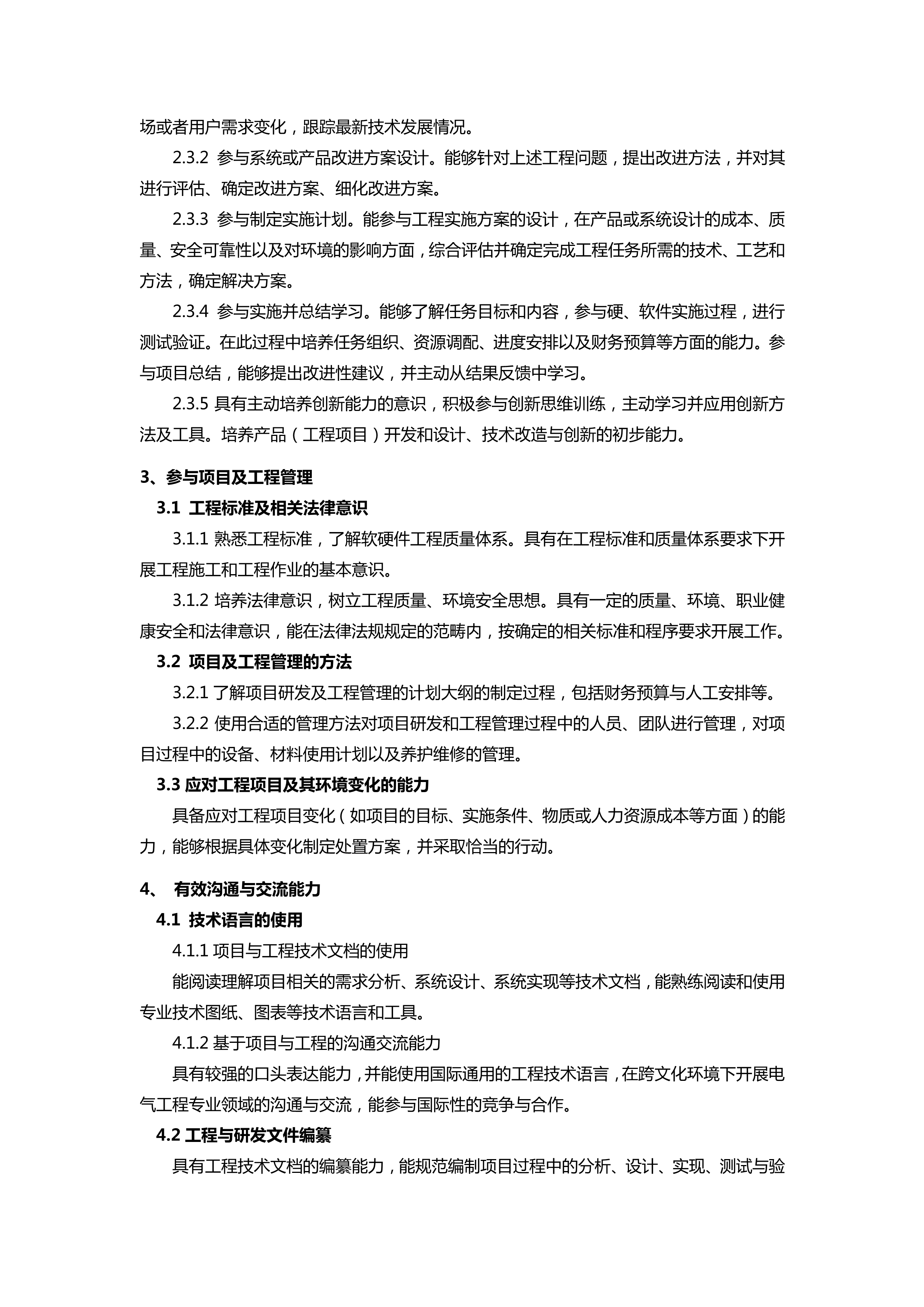
2014级电气工程及其自动化专业培养方案
2014年08月23日 00:00
点击数:
本科教育
专业简介
av大平台公告
管理规章
培养方案
教材建设
教学成果
研究生教育
学科简介
av大平台公告
管理规章
招生工作
培养方案
研究生导师
继续教育
继续教育简介
培训
网络教育
招生工作
委员会&督导组
学院教授委员会
学院学位分委员会
本科生教学督导组
研究生教学督导组
最新更新